Restrições à experiência do usuário de carro

Antes de continuar, revise as Diretrizes de Distração ao Dirigir .

Este artigo descreve as regras de Restrições de Experiência do Usuário de Carro (UX) que você pode usar para criar várias configurações de regras de Restrições de UX (por exemplo, União Europeia versus Japão) e, em seguida, determinar qual conjunto de regras aplicar em tempo de execução. Para obter mais informações, consulte CarUxRestrictions .

O serviço Car UX Restrictions permite que os desenvolvedores definam uma nova configuração de Car UX Restrictions. Caso um desenvolvedor queira modificar as regras de restrição (como para cumprir os padrões de segurança locais), o desenvolvedor pode usar a API para definir a nova configuração.

A API para definir a configuração persiste apenas na nova configuração. Em outras palavras, a configuração não entra em vigor imediatamente. Em vez disso, a nova configuração é carregada quando o serviço UX Restrictions é reiniciado e o carro está em Park. O serviço de carro garante que o carro está no estacionamento antes de recarregar a nova configuração.

Além do novo método de serviço UX Restrictions, APIs são fornecidas para construir a configuração. O estado de seleção de marcha e velocidade é convertido em um dos três estados de condução:

  • Estacionado . Engrenagem no parque.
  • Em marcha lenta . A marcha não está em Park e a velocidade é zero.
  • Movendo-se . A marcha não está em Park e a velocidade não é zero.

Para saber como os aplicativos consomem o estado de condução de um carro e as restrições de UX correspondentes, consulte Consumindo o estado de condução do carro e restrições de UX .

Configuração de restrição com base nos estados da unidade

Para evitar a distração do motorista, o Android mapeia o estado de direção para um conjunto de regras de Restrição de UX (Restrição de UX) (para obter uma lista de restrições, consulte attrs.xml ). Considere estas regras de exemplo:

  • Estacionado . Sem restrições.
  • Em marcha lenta . Sem vídeo e sem tela de configuração.
  • Movendo-se . Totalmente restrito (todas as restrições são obrigatórias).

O mapeamento ilustrado acima é pré-determinado e configurado como um recurso XML. A configuração é registrada em car_ux_restrictions_map . Internamente, o CarUxRestrictionsManagerService analisa as regras durante a inicialização e salva as regras na memória. O serviço então mapeia o estado de condução atual para Restrições de UX e transmite as restrições atuais para todo o sistema.

<!-- No restrictions when car is parked -->
<DrivingState car:state="parked">
    <Restrictions car:requiresDistractionOptimization="false"
                  car:uxr="baseline"/>
</DrivingState>

<!-- Restrictions when car is idling -->
<DrivingState car:state="idling">
    <Restrictions car:requiresDistractionOptimization="true"
                  car:uxr="no_video|no_config"/>
</DrivingState>

<!-- Restrictions for speed >= 0 m/s -->
<DrivingState car:state="moving" car:minSpeed="0.0">
    <Restrictions car:requiresDistractionOptimization="true"
                  car:uxr="fully_restricted"/>
</DrivingState>

Configurações para vários monitores

Por padrão, nenhuma restrição é aplicada a exibições adicionais. Para criar configurações de restrição para vários monitores, inclua a tag RestrictionMapping com a PhysicalPort para esse monitor. As restrições apropriadas são aplicadas automaticamente a cada monitor. No exemplo a seguir, os monitores com IDs de porta física 1 e 2 têm configurações diferentes:

<RestrictionMapping car:physicalPort="1">
       <DrivingState car:state="moving">
           <Restrictions car:requiresDistractionOptimization="true" car:uxr="no_keyboard|no_video"/>
       </DrivingState>
   </RestrictionMapping>

   <RestrictionMapping car:physicalPort="2">
       <DrivingState car:state="moving">
           <Restrictions car:requiresDistractionOptimization="true" car:uxr="no_video"/>
       </DrivingState>
  </RestrictionMapping>

Configurações para Modos de Restrição

Agora você pode selecionar qualquer nome para o modo, como teen . No exemplo a seguir, diferentes restrições são configuradas para os modos padrão e passageiro (anteriormente, apenas o modo passageiro era compatível:

<DrivingState car:state="idling">
    <Restrictions car:mode="passenger" car:requiresDistractionOptimization="false" car:uxr="baseline"/>
    <Restrictions car:requiresDistractionOptimization="true" car:uxr="no_video"/>
</DrivingState>
</Restrictions>
Você pode usar a API para definir qualquer nome de string para o modo. Por exemplo, o setRestrictionMode(@NonNull String mode) em CarUxRestrictionsManager. (Anteriormente, você usaria o setRestrictionMode(@CarUxRestrictionsManager.UxRestrictionMode int mode) no CarUxRestrictionsManager).

APIs de configuração CarUxRestrictions

Restrições com CarUxRestrictionsConfiguration

A nova classe CarUxRestrictionsConfiguration é mapeada 1:1 para o esquema de configuração XML atual. CarUxRestrictionsConfiguration pode ser construído com CarUxRestrictions. Builder , que valida a configuração no build().

new CarUxRestrictionsConfiguration.Builder()
        // Explicitly set restrictions for each driving state.
        .setUxRestrictions(CarDrivingStateEvent.DRIVING_STATE_PARKED,
                /* requiresOptimization= */ false,
                /* restrictions= */ UX_RESTRICTIONS_BASELINE)
        .setUxRestrictions(CarDrivingStateEvent.DRIVING_STATE_IDLING,
                true,
                UX_RESTRICTIONS_NO_VIDEO|UX_RESTRICTIONS_NO_SETUP)
        .setUxRestrictions(CarDrivingStateEvent.DRIVING_STATE_MOVING,
                true,
                UX_RESTRICTIONS_FULLY_RESTRICTED)
        // Set restriction parameters.
        .setMaxStringLength(int max)
        .setMaxCumulativeContentItems(int max)
        .setMaxContentDepth(int max)
        // Build a new CarUxRestrictionsConfiguration.
        .build();

API CarUxRestrictionsManager

Defina CarUxRestrictionsConfiguration para a próxima unidade com CarUxRestrictionsManager . Este método requer permissão, Car.PERMISSION_CAR_UX_RESTRICTIONS_CONFIGURATION .

public synchronized boolean saveUxRestrictionsConfigurationForNextBoot(
        CarUxRestrictionsConfiguration config);

Persistir uma nova configuração de restrições de UX

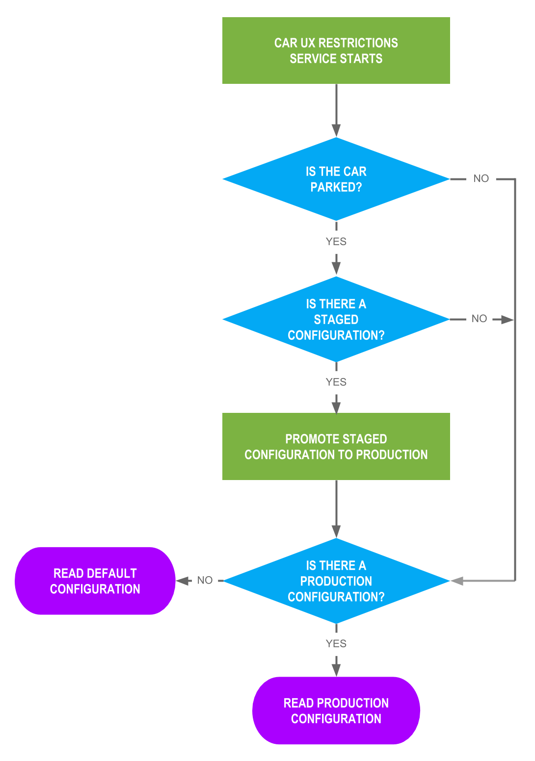
Quando uma nova configuração é passada, o serviço UX Restrictions retorna um booleano para indicar se a nova configuração foi salva com sucesso. Esta nova configuração só é utilizada quando a Unidade Principal Integrada (IHU) é reiniciada e o carro está estacionado. Internamente, o serviço UX Restrictions contém dois conjuntos de configurações:

  • Produção . Embora opcional, essa configuração geralmente está presente. O serviço UX Restrictions lê essa configuração ao iniciar.
  • Encenado . Também opcional, essa configuração não tem efeito nas Restrições de UX e é promovida para Produção quando o serviço do carro é iniciado e quando o carro é estacionado.

Configuração de produção

Figura 1. Configuração de produção

Falhas de endereço

Até que as informações do estado de condução sejam recebidas do CarPropertyManager (por exemplo, durante a inicialização), as Restrições de UX não serão aplicadas. O sistema funcionará como se o estado de condução estivesse estacionado.

Caso a leitura de uma configuração salva falhe (por exemplo, resultados de SettingNotFoundException), o serviço UX Restrictions retorna ao modo totalmente restrito e codificado:

// Idling/moving state is fully restricted.
private static CarUxRestrictionsConfiguration generateDefaultConfig() {}

Estado de condução e restrições do usuário

O conteúdo a seguir descreve as interações exibidas no diagrama de design a seguir:

Interações de estado de condução

Figura 2. Interações de estado de condução

Propriedades usadas para derivar o estado de condução

Use os três VehiclePropertyIds a seguir para derivar o estado de direção:

APIs disponíveis para aplicativos

O código reside nos seguintes locais:

Código Localização
CarUxRestrictionsManager
APIs públicas para se registrar para alterações de restrição de UX.
/packages/services/Car/+/master/car-lib/src/android/car/drivingstate/CarUxRestrictionsManager.java
CarUxRestrictions
Definição de restrições de UX.
/packages/services/Car/+/master/car-lib/src/android/car/drivingstate/CarUxRestrictions.java
CarDrivingStateManager
APIs do sistema a serem registradas para gerar mudanças de estado.
/packages/services/Car/+/master/car-lib/src/android/car/drivingstate/CarDrivingStateManager.java

Para simular estados de condução, consulte Testando .