Среда выполнения Android (ART) включает в себя JIT-компилятор с профилированием кода, который непрерывно повышает производительность приложений Android во время их выполнения. JIT-компилятор дополняет текущий компилятор ART с опережением времени (AOT) и повышает производительность среды выполнения, экономит место на диске и ускоряет обновление приложений и системы. Он также превосходит AOT-компилятор, предотвращая замедление работы системы при автоматическом обновлении приложений или перекомпиляции приложений во время беспроводных обновлений (OTA).
Хотя JIT и AOT используют один и тот же компилятор с похожим набором оптимизаций, сгенерированный код может быть разным. JIT использует информацию о типах кода во время выполнения, может лучше встраивать код и делает возможной компиляцию с заменой кода на стеке (OSR), что в итоге приводит к генерации немного отличающегося кода.
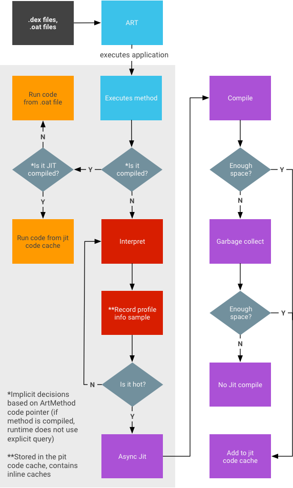
JIT-архитектура

JIT-компиляция
Компиляция JIT включает в себя следующие виды деятельности:

- Пользователь запускает приложение, которое затем активирует ART для загрузки файла
.dex.- Если файл
.oat(двоичный файл AOT для файла.dex) доступен, ART использует его напрямую. Хотя файлы.oatгенерируются регулярно, они не всегда содержат скомпилированный код (двоичный файл AOT). - Если файл
.oatне содержит скомпилированного кода, ART запускает JIT и интерпретатор для выполнения файла.dex.
- Если файл
- JIT-компиляция доступна для любого приложения, которое не скомпилировано в соответствии с фильтром
speedкомпиляции (который гласит: «скомпилируйте как можно больше из приложения»). - Данные профиля JIT сохраняются в файле в системном каталоге, доступ к которому имеет только приложение.
- Демон компиляции AOT (
dex2oat) анализирует этот файл для управления своей компиляцией.
Рисунок 3. Действия демона JIT.
Сервис Google Play является примером того, как другие приложения ведут себя аналогично общим библиотекам.
Рабочий процесс JIT

- Информация профилирования хранится в кэше кода и подвергается сборке мусора при нехватке памяти.
- Нет никакой гарантии, что снимок, сделанный, когда приложение работало в фоновом режиме, будет содержать полные данные (т. е. все, что было обработано JIT-компилятором).
- Не предпринимается никаких попыток обеспечить запись всего происходящего (поскольку это может повлиять на производительность выполнения).
- Методы могут находиться в трех различных состояниях:
- интерпретированный (код dex)
- JIT-скомпилировано
- AOT скомпилирован
- Требования к памяти для выполнения JIT-компиляции без влияния на производительность приложений переднего плана зависят от конкретного приложения. Большим приложениям требуется больше памяти, чем маленьким. Как правило, для больших приложений требуется около 4 МБ памяти.
Включить JIT-логирование
Чтобы включить JIT-журналирование, выполните следующие команды:
adb rootadb shell stopadb shell setprop dalvik.vm.extra-opts -verbose:jitadb shell start
Отключить JIT
Чтобы отключить JIT, выполните следующие команды:
adb rootadb shell stopadb shell setprop dalvik.vm.usejit falseadb shell start
Принудительная компиляция
Для принудительной компиляции выполните следующее:
adb shell cmd package compile
Распространенные варианты использования принудительной компиляции определенного пакета:
- На основе профиля:
adb shell cmd package compile -m speed-profile -f my-package
- Полный:
adb shell cmd package compile -m speed -f my-package
Распространенные варианты использования принудительной компиляции всех пакетов:
- На основе профиля:
adb shell cmd package compile -m speed-profile -f -a
- Полный:
adb shell cmd package compile -m speed -f -a
Очистить данные профиля
На Android 13 или более ранней версии
Чтобы очистить данные локального профиля и удалить скомпилированный код, выполните следующее:
adb shell pm compile --reset
На Android 14 или более поздней версии
Чтобы очистить только данные локального профиля:
adb shell pm art clear-app-profiles
Примечание: в отличие от команды для Android 13 или более ранних версий, эта команда не очищает внешние данные профиля (`.dm`), установленные вместе с приложением.
Чтобы очистить данные локального профиля и удалить скомпилированный код, сгенерированный из данных локального профиля (т. е. сбросить настройки до состояния установки), выполните следующее:
adb shell pm compile --reset
Примечание: эта команда не удаляет скомпилированный код, сгенерированный из внешних данных профиля (`.dm`), установленных вместе с приложением.
Чтобы очистить весь скомпилированный код, выполните следующую команду:
adb shell cmd package compile -m verify -f
Примечание: эта команда сохраняет данные локального профиля.