Android's camera hardware abstraction layer (HAL) connects the higher-level camera framework APIs in Camera 2 to your underlying camera driver and hardware. The camera subsystem includes implementations for camera pipeline components while the camera HAL provides interfaces for use in implementing your version of these components.
Architecture
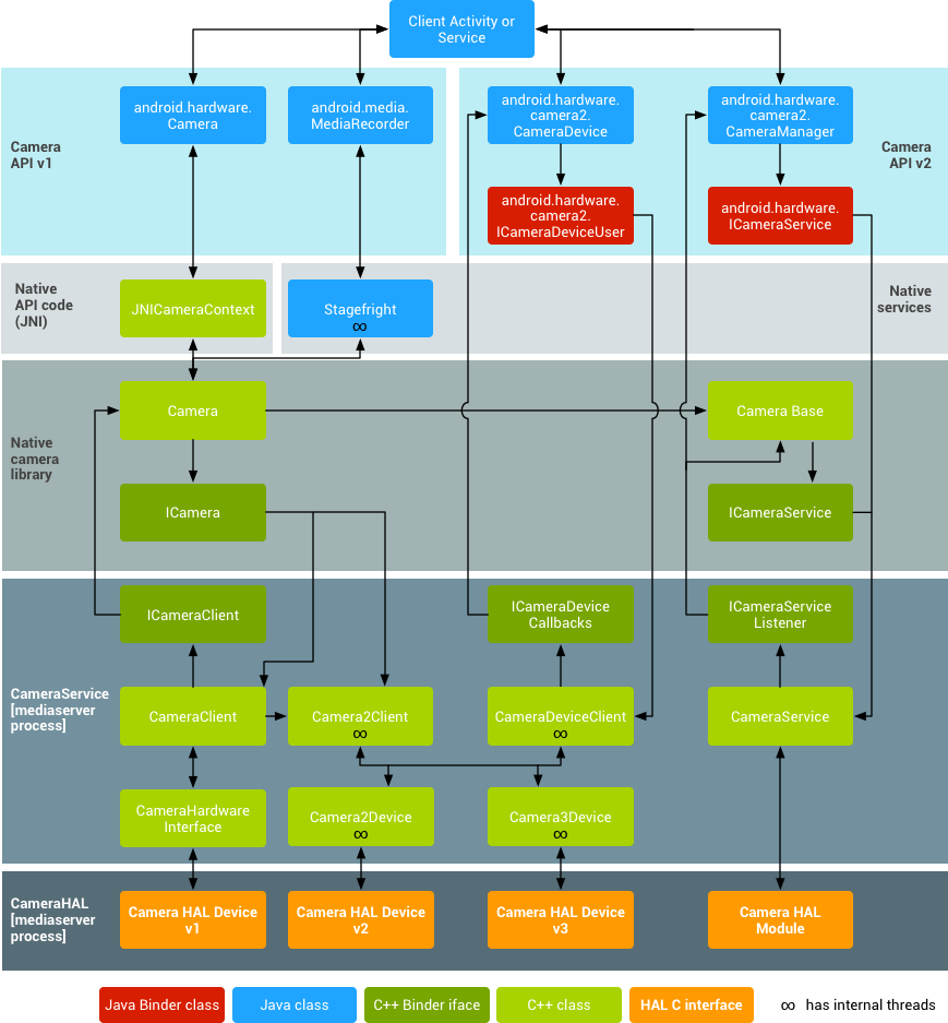
The following figure and list describe the HAL components.
Figure 1. Camera architecture
- app framework
- At the app framework level is the app's code, which uses the Camera 2 API to interact with the camera hardware. Internally, this code calls corresponding Binder interfaces to access the native code that interacts with the camera.
- AIDL
- The binder interface associated with
CameraServicecan be found at frameworks/av/camera/aidl/android/hardware. The generated code calls the lower level native code to obtain access to the physical camera and returns data that is used to create theCameraDeviceand eventuallyCameraCaptureSessionobjects at the framework level. - native framework
- This framework residing in
frameworks/av/provides a native equivalent to theCameraDeviceandCameraCaptureSessionclasses. See also NDK camera2 reference. - binder IPC interface
- The IPC binder interface facilitates communication over process boundaries.
There are several camera binder classes located in the
frameworks/av/camera/camera/aidl/android/hardwaredirectory that call into camera service.ICameraServiceis the interface to the camera service;ICameraDeviceUseris the interface to a specific opened camera device; andICameraServiceListenerandICameraDeviceCallbacksare the respectiveCameraServiceandCameraDevicecallbacks to the app framework. - camera service
- The camera service, located in
frameworks/av/services/camera/libcameraservice/CameraService.cpp, is the actual code that interacts with the HAL. - HAL
- The hardware abstraction layer defines the standard interface that the camera service calls into and that you must implement to have your camera hardware function correctly.
Implement the HAL
The HAL sits between the camera driver and the higher-level Android framework and defines an interface that you must implement so apps can correctly operate the camera hardware. The HIDL interfaces for the Camera HAL are defined in hardware/interfaces/camera.
A typical binderized HAL must implement the following HIDL interfaces:
-
ICameraProvider: For enumerating individual devices and managing their status. -
ICameraDevice: The camera device interface. -
ICameraDeviceSession: The active camera device session interface.
Reference HIDL implementations are available for
CameraProvider.cpp,
CameraDevice.cpp, and
CameraDeviceSession.cpp.
The implementation wraps old HALs that still use the
legacy API.
Starting with Android 8.0, Camera HAL implementations must use the HIDL API; use
of the legacy interface isn't supported.
Input validation
Because the HAL has access to different resources than the camera service, the boundary between the two is treated as a security boundary. This means parameters passed from the camera service are considered untrusted and unsanitized. To prevent security vulnerabilities that allow attackers to escalate privileges or access data they aren't intended to have access to, the camera HAL must validate parameters passed from the camera service to the HAL. This includes checking that buffer length values are within allowable ranges and sanitizing the parameters before use and before passing them to hardware or kernel drivers.
Legacy HAL components
This section describes the architecture of the legacy HAL components and how to implement the HAL. Camera HAL implementations on Android 8.0 and higher must use the HIDL API instead, described above.
Architecture (legacy)
The following figure and list describe the legacy camera HAL components.
Figure 2. Legacy camera architecture
- app framework
- At the app framework level is the app's code, which uses the
android.hardware.CameraAPI to interact with the camera hardware. Internally, this code calls a corresponding JNI glue class to access the native code that interacts with the camera. - JNI
- The JNI code associated with
android.hardware.Camerais located inframeworks/base/core/jni/android_hardware_Camera.cpp. This code calls the lower-level native code to obtain access to the physical camera and returns data that is used to create theandroid.hardware.Cameraobject at the framework level. - native framework
- The native framework defined in
frameworks/av/camera/Camera.cppprovides a native equivalent to theandroid.hardware.Cameraclass. This class calls the IPC binder proxies to obtain access to the camera service. - binder IPC proxies
- The IPC binder proxies facilitate communication over process boundaries.
There are three camera binder classes that are located in the
frameworks/av/cameradirectory that calls into camera service.ICameraServiceis the interface to the camera service,ICamerais the interface to a specific opened camera device, andICameraClientis the device's interface back to the app framework. - camera service
- The camera service, located in
frameworks/av/services/camera/libcameraservice/CameraService.cpp, is the actual code that interacts with the HAL. - HAL
- The hardware abstraction layer defines the standard interface that the camera service calls into and that you must implement to have your camera hardware function correctly.
- kernel driver
- The camera's driver interacts with the actual camera hardware and your implementation of the HAL. The camera and driver must support YV12 and NV21 image formats to provide support for previewing the camera image on the display and video recording.
Implement the HAL (legacy)
The HAL sits between the camera driver and the higher-level Android framework
and defines an interface that you must implement so apps can correctly operate
the camera hardware. The HAL interface is defined in the
hardware/libhardware/include/hardware/camera.h and
hardware/libhardware/include/hardware/camera_common.h header files.
camera_common.h defines camera_module, a standard
structure to obtain general information about the camera, such as the camera ID
and properties common to all cameras (that is, whether it is a front- or
back-facing camera).
camera.h contains code that corresponds to
android.hardware.Camera. This header file declares a
camera_device struct that in turn contains a
camera_device_ops struct with pointers to functions that implement
the HAL interface. For documentation on the camera parameters developers can
set, refer to frameworks/av/include/camera/CameraParameters.h.
These parameters are set with the function pointed to by int
(*set_parameters)(struct camera_device *, const char *parms) in the HAL.
For an example of a HAL implementation, refer to the implementation for the
Galaxy Nexus HAL in hardware/ti/omap4xxx/camera.
Configure the shared library
Set up the Android build system to correctly package the HAL implementation
into a shared library and copy it to the appropriate location by creating an
Android.mk file:
- Create a
device/<company_name>/<device_name>/cameradirectory to contain your library's source files. - Create an
Android.mkfile to build the shared library. Ensure that the makefile contains the following lines:LOCAL_MODULE := camera.<device_name> LOCAL_MODULE_RELATIVE_PATH := hw
Your library must be named
camera.<device_name>(.sois appended automatically), so Android can correctly load the library. For an example, see the makefile for the Galaxy Nexus camera located inhardware/ti/omap4xxx/Android.mk. - Specify your device has camera features by copying the necessary feature XML
files in the
frameworks/native/data/etcdirectory with your device's makefile. For example, to specify your device has a camera flash and can autofocus, add the following lines in your device's<device>/<company_name>/<device_name>/device.mkmakefile:PRODUCT_COPY_FILES := \ ... PRODUCT_COPY_FILES += \ frameworks/native/data/etc/android.hardware.camera.flash-autofocus.xml:system/etc/permissions/android.hardware.camera.flash-autofocus.xml \
For an example of a device makefile, see
device/samsung/tuna/device.mk. - Declare your camera’s media codec, format, and resolution capabilities in
device/<company_name>/<device_name>/media_profiles.xmlanddevice/<company_name>/<device_name>/media_codecs.xmlXML files. For details, see Exposing codecs to the framework. - Add the following lines in your device's
device/<company_name>/<device_name>/device.mkmakefile to copy themedia_profiles.xmlandmedia_codecs.xmlfiles to the appropriate location:# media config xml file PRODUCT_COPY_FILES += \ <device>/<company>/<device>/media_profiles.xml:system/etc/media_profiles.xml # media codec config xml file PRODUCT_COPY_FILES += \ <device>/<company>/<device>/media_codecs.xml:system/etc/media_codecs.xml - To include the Camera app in your device's system image, specify it in the
PRODUCT_PACKAGESvariable in your device'sdevice/<company>/<device>/device.mkmakefile:PRODUCT_PACKAGES := \ Gallery2 \ ...